在线人成免费视频69-精精国产xxxx视频在线播放-免费人成视频年轻人在线无毒不卡-开心五月色婷婷综合开心网

歡迎訪問紫外激光切割機、PCB激光切割機、ITO激光刻蝕機廠家,武漢元祿光電技術有限公司官方網站!

2024年中國鈣鈦礦電池行業發展現狀分析:光伏企業加快布局鈣鈦礦,鈣鈦礦電池產業前景廣闊

發布時間:2024-10-25 來源:元祿光電公眾號

鈣鈦礦電池行業概述

鈣鈦礦電池是利用鈣鈦礦型的有機金屬鹵化物半導體作為吸光材料的太陽能電池,屬于第三代太陽能電池,也稱作新概念太陽能電池。

當前,鈣鈦礦電池主要有單結鈣鈦礦電池和疊層鈣鈦礦電池。如果一個鈣鈦礦電池只有鈣鈦礦本身的“三明治”結構,那么就是單結鈣鈦礦電池。所謂疊層鈣鈦礦電池,是指鈣鈦礦層可以堆疊在彼此之上,也可以堆疊在傳統晶硅太陽能電池之上,形成能夠吸收更寬太陽光譜的“串聯”電池。按照不同材料的堆疊,疊層鈣鈦礦電池的技術路線有晶硅/鈣鈦礦疊層電池、全鈣鈦礦疊層電池、薄膜電池(如銅銦鎵硒)/鈣鈦礦疊層電池等。

微信圖片_20241025154310.png

鈣鈦礦最早是1839年德國科學家GustavRose發現,2006年鈣鈦礦首次應用于光伏電池,2009年日本科學家Miyasaka率先將鈣鈦礦材料用于染料敏化太陽能電池作為吸光材料,獲得了3.8%的光電轉化效率。2021年10月,韓國蔚山國家科技研究所的單結鈣鈦礦電池光電轉換效率25.8%,2022年8月中國中科院半導體研究所的光電轉換效率25.6%。2020年10月,美國能源部可再生能源實驗室的全鈣鈦礦疊層電池光電轉換效率23.1%,中國南京大學譚海仁課題組的光電轉換效率突破28.0%。2020年12月,英國牛津光伏的鈣鈦礦/晶硅疊層電池光電轉換效率29.5%;2021年11月德國亥姆霍茲中心將光電轉換效率進一步提高29.8%,2022年7月瑞士洛桑聯邦理工學院突破31.3%。2023年11月3日,據美國國家可再生能源實驗室(NREL)最新認證報告顯示,由中國光伏企業——隆基綠能科技股份有限公司自主研發的晶硅-鈣鈦礦疊層電池效率達到33.9%,這是目前全球晶硅-鈣鈦礦疊層電池效率的最高紀錄。

微信圖片_20241025154317.png

鈣鈦礦電池的降本增效優勢明顯,產業化潛力十足。鈣鈦礦電池相對于晶硅電池效率上限更高,單結鈣鈦礦電池效率上限超30%,雙結疊層效率上限更有望接近45%,而晶硅電池效率難以突破30%。此外,鈣鈦礦電池相對于晶硅電池成本更低,可實現全口徑平價上網,而晶硅電池成本較高。同時,鈣鈦礦電池相對晶硅電池具備高弱光效應,鈣鈦礦材料在陰雨天氣和日出日落等弱光環境均能工作。

微信圖片_20241025154321.png

鈣鈦礦電池行業發展政策

作為第三代非硅薄膜電池的代表,鈣鈦礦電池具有高光電轉換效率、低成本、低能耗、應用場景廣的優勢,近年來獲得了國家和地方政策的大力支持。2023年1月,工業和信息化部等六部門印發《關于推動能源電子產業發展的指導意見》,提出要統籌開發鈣鈦礦電池(含鈣鈦礦/晶硅疊層電池)、非晶硅/微晶硅/多晶硅薄膜電池、化合物薄膜電池等高效薄膜電池技術。開發BIPV構件、車船用構件、戶外用品等產品,拓展應用領域。2023年11月,工信部等五部門印發《關于開展第四批智能光伏試點示范活動的通知》,提出先進光伏產品。包括高效晶硅太陽能電池(轉換效率在25%以上)、鈣鈦礦及疊層太陽能電池、先進薄膜太陽能電池,以及相關產業鏈配套高質量、高可靠、低成本設備及材料等方向。2024年3月,河南省人民政府辦公廳印發《河南省加快制造業“六新”突破實施方案的通知》,提出要重點發展晶體硅光伏電池材料和化合物薄膜,開發大尺寸單晶硅、多晶硅太陽能硅材料、多晶硅薄膜等,研發新型高效鈣鈦礦電池材料和銅銦鎵硒等薄膜電池材料,打造“硅烷—顆粒硅—單晶硅片—電池片—組件—電站”產業鏈。

未來,中國將繼續充分發揮規范和引導作用,并輔以中國光伏協會持續完善鈣鈦礦行業標準和技術指標,國內鈣鈦礦電池的產業頂層架構將更為完善,市場規模有望迎來高速增長。

微信圖片_20241025154325.png

相關報告:智研咨詢發布的《2024年中國鈣鈦礦電池行業市場規模及產業發展前景分析報告》


鈣鈦礦電池行業發展現狀

目前,國內新興鈣鈦礦電池企業紛紛涌現,鈣鈦礦電池產業化進程持續推進。鈣鈦礦技術目前尚處于產業化早期,電池結構、材料體系、制備工藝、生產設備仍在持續迭代中,鈣鈦礦電池廠商積極驗證技術方向,加速推進鈣鈦礦電池量產進程。據統計,2023年我國鈣鈦礦電池新增產能約為0.5GW,主要來源仁爍光能150MW鈣鈦礦光伏組件項目的順利竣工投產、萬度光能200MW級可印刷介觀鈣鈦礦太陽能電池大試線落地等項目投產。

微信圖片_20241025154331.png

目前,鈣鈦礦電池已經步入商業化的關鍵節點。數據統計,2023年中國鈣鈦礦池滲透率約為0.2%。隨著鈣鈦礦電池技術的不斷提升,未來我國鈣鈦礦電池滲透率有望隨之增長。

微信圖片_20241025154335.png

目前,主流光伏晶硅電池的光電轉換效率已接近天花板29.4%,在理論極限下,晶硅太陽能電池、PERC單晶硅電池、HJT電池、TOPcon電池的極限轉換效率分別為29.40%、24.50%、27.50%、28.70%。而單結鈣鈦礦電池理論最高轉換效率達31%,多結鈣鈦礦電池理論最高轉換效率達45%,遠高于晶硅電池的29.4%??蓪崿F的工程極限效率是27.1%,量產轉換效率為24.2%;而單結鈣鈦礦電池的實驗室最高轉換效率為25.7%,理論轉換效率可以達到31%,疊層鈣鈦礦電池的理論轉換效率更是達到45%,具有較高的天花板。未來伴隨鈣鈦礦技術的逐步成熟,鈣鈦礦電池的光電轉換效率具備較高的提升空間。

鈣鈦礦電池競爭格局

目前,全球鈣鈦礦電池的研發和產業化進程正在加速。以美國、中國、歐洲為主導的研究團隊和公司,正通過材料創新、工藝優化、系統集成等方式,不斷刷新鈣鈦礦電池的性能記錄。當前,國內鈣鈦礦電池廠商可分為上市企業和非上市企業兩大競爭派系。上市企業包括寧德時代、隆基綠能、天合光能、晶澳科技、杭蕭鋼構、寶馨科技等電池行業龍頭企業,多具有晶硅電池背景,正向鈣鈦礦/晶硅疊層電池方向努力;非上市企業包括協鑫光電、纖納光電、大正微納、極電光能、萬度光能、無錫光電、仁爍光能、無限光電、脈絡能源等,以單結鈣鈦礦電池為主要產業化方向。

微信圖片_20241025154343.png

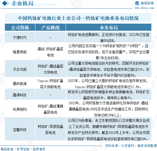
當前,鈣鈦礦電池正處于實驗室到產業化的發展階段,鈣鈦礦電池行業上市公司基本處于實驗室研發和中試線建設階段。從產品路線來看,鈣鈦礦電池可分為單結電池和疊層電池,大部分上市公司走疊層發展路線,隆基綠能、天合光能、杭蕭鋼構大力研發鈣鈦礦/晶硅疊層太陽電池,晶科能源布局Topcon/鈣鈦礦疊層太陽能電池,寶馨科技則專注于鈣鈦礦/異質結疊層電池技術研發及產業轉化。

微信圖片_20241025154347.png

微信圖片_20241025154351.png

鈣鈦礦電池行業發展趨勢

鈣鈦礦材料本身的廉價易得性以及對缺陷的高容忍度,使得鈣鈦礦電池在成本控制方面具備了顯著的優勢,進一步提升了其市場競爭力。未來,隨著鈣鈦礦電池生產效率的不斷提高,鈣鈦礦組件成本有望進一步降低。隨著纖納光電、協鑫光能等企業產線的順利投產,2023年全球鈣鈦礦電池產能約為2.11GW,2030年鈣鈦礦電池產能約為158GW,對應市場規模分別為3.6億元和950億元。未來,鈣鈦礦電池市場規模有望呈現持續增長趨勢。未來,柔性鈣鈦礦電池憑借其獨特的優勢,有望成為光伏建筑一體化(如窗戶、建筑物側面)、柔性場景(如柔性顯示器、可穿戴衣服、帳篷、移動電源等便攜式設備)等差異化應用場景的主流產品。

微信圖片_20241025154359.png

來源:智研咨詢

聲明:本文僅供學習參版權歸原作者所有,如有侵權請聯系告知,將在規定時間內予以刪除


微信

手機站

地址:武漢市東湖技術開發區黃龍山北路6號

電話:13429899098 售后服務:13545050045

傳真:13545050045 郵箱:[email protected]